🔹 1. What is RV32I?
RV32I is the base instruction set of the RISC-V architecture.
- RV = RISC-V
- 32 = 32-bit (registers are 32 bits wide)
- I = Integer instruction set (the minimal core)
👉 Think of RV32I as the “minimum brain” a CPU needs to function.
If you build a CPU (especially on FPGA), RV32I is the starting point.
🔹 2. What Does RV32I Include?
RV32I defines a small, clean set of instructions:
🧩 Core Capabilities
- Arithmetic:
ADD,SUB - Logic:
AND,OR,XOR - Memory:
LW(load),SW(store) - Control flow:
BEQ,BNE,JAL - Immediate ops:
ADDI,ORI
👉 Around 40–50 instructions total
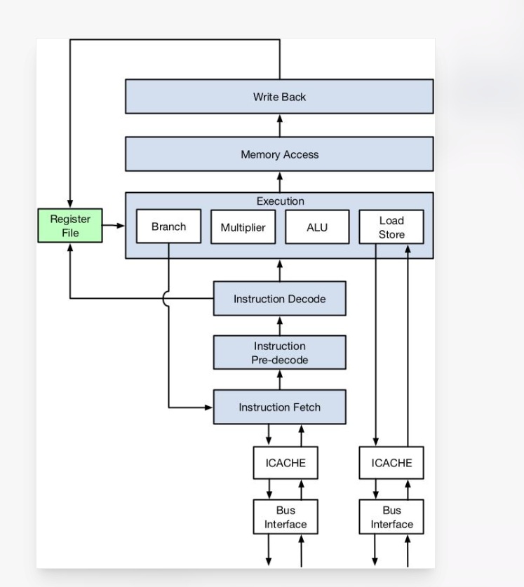
🔹 3. CPU Structure (RV32I Core)
A simple RV32I CPU has:
- Registers (32 total) →
x0tox31 - ALU → does math/logic
- Program Counter (PC) → tracks current instruction
- Memory interface → load/store data
🔹 4. How It Works (Step-by-Step)
Every instruction follows this cycle:
🧭 1. Fetch
- CPU reads instruction from memory using PC
🔍 2. Decode
- Break instruction into parts:
- opcode
- registers
- immediate values
⚙️ 3. Execute
- ALU performs operation
(e.g., addition, comparison)
💾 4. Memory (if needed)
- Load/store data
✅ 5. Write Back
- Result stored into register
👉 This is the classic:
Fetch → Decode → Execute → Memory → Writeback
🔹 5. Example (Simple Instruction)
ADD x3, x1, x2
What happens:
- Read
x1andx2 - ALU adds them
- Store result in
x3
🔹 6. Why RV32I is Important
💡 1. Minimal but Complete
You can build a working CPU with just RV32I.
💡 2. Perfect for FPGA
Most beginner RISC-V FPGA projects use RV32I.
💡 3. Modular Design
You can extend it with:
- M → multiply/divide
- F → floating point
- C → compressed instructions
🔹 7. FPGA Perspective (This is where it gets real)
RV32I is not “code”.
It becomes:
- registers → flip-flops
- ALU → combinational logic
- control → state machines
👉 You are literally building a CPU in hardware.
🔥 Final Insight
- Python → tells computer what to do
- C → tells computer how to do it
- RV32I → defines what the CPU itself understands
And if you implement RV32I on FPGA…
👉 You’re not programming anymore.
👉 You’re designing the machine.






